欢迎您进入盂县职业技术学校
设为首页
加入收藏
联系我们
盂县职业技术学校
首页
学校概况
学校简介
教学特色
学校领导
管理团队
学校机构
办公室
教导处
政教处
后勤处
体卫处
招生处
实训处
培训处
工会
团支部
监察室
荣誉风采
学校荣誉
教师风采
学生风采
校园动态
校园新闻
校园公告
校园文化
师生活动
社团活动
学习交流
活力校园
教学科研
教学常规
学科教研组
实践性教学
课题研究
党建工作
党建园地
党员风采
党风廉政
党政时要
学校团委
合作交流
招生就业
联合办学
校企合作
专业设置
机电技术应用
文秘
法律事务
景区服务与管理
计算机应用
汽车运用于维修
首页
学校概况
学校简介
教学特色
学校领导
管理团队
学校机构
办公室
教导处
政教处
后勤处
体卫处
招生处
实训处
培训处
工会
团支部
监察室
荣誉风采
学校荣誉
教师风采
学生风采
校园动态
校园新闻
校园公告
校园文化
师生活动
社团活动
学习交流
活力校园
教学科研
教学常规
学科教研组
实践性教学
课题研究
党建工作
党建园地
党员风采
党风廉政
党政时要
学校团委
合作交流
招生就业
联合办学
校企合作
专业设置
机电技术应用
文秘
法律事务
景区服务与管理
计算机应用
汽车运用于维修
栏目导航
校园新闻
校园公告
点击排行
■
盂县职业中学校教育质量年度报告(2020年)
■
盂县职业中学校2019年度教育质量报告
■
盂县职业技术学校食堂委托经营招标公告
■
用行走的姿势 赴学习的盛宴——盂县职业技术学校组织开展学生企业面对面活动
■
盂县职业技术学校质量年报【2023】
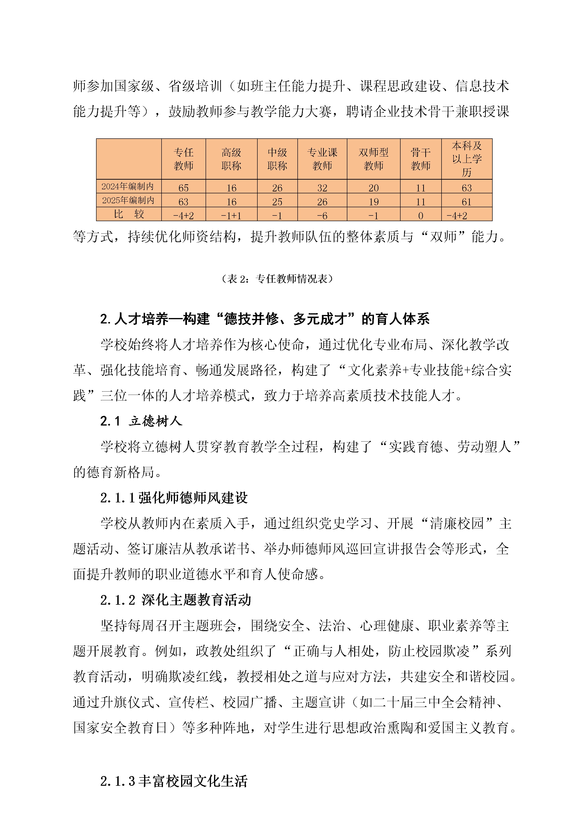
2025年度职业教育质量年度报告
日期:2026-01-05 14:17
阅读量:
次
{eyou:prenext/}
教学科研
教学常规
学科教研组
实践性教学
课题研究
党建工作
党建园地
党员风采
党风廉政
党政时要
学校团委
合作交流
招生就业
联合办学
校企合作
联系我们
电话:
18203535978
邮编:045100
地址:山西省阳泉市盂县县城藏山北路
扫一扫进入手机网站